Recent Search

Beauty
Weight Management Competition
No Result found for ""
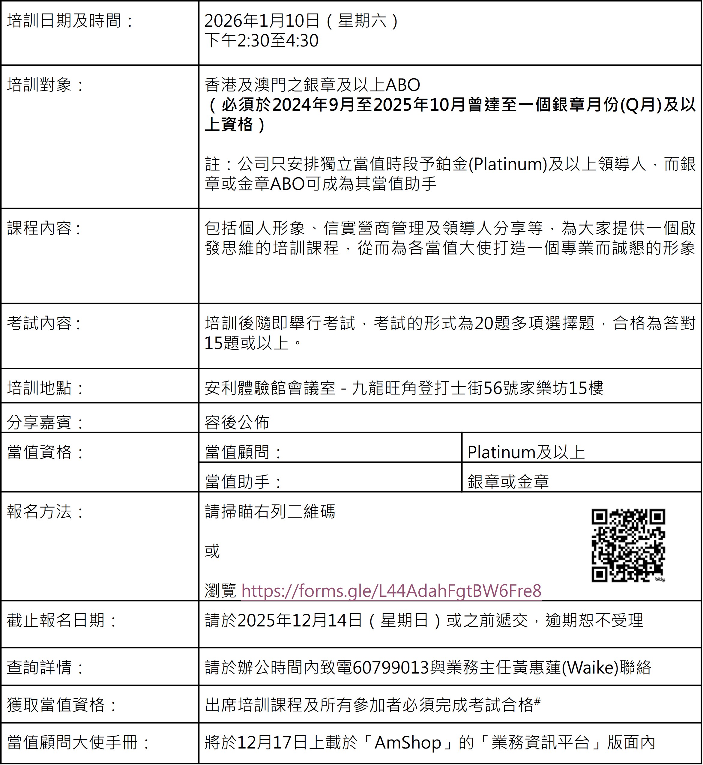
2025/26年度安利(香港)當值顧問大使安排及培訓 2025/26年度安利(香港)當值顧問大使安排及培訓

2025/26年度安利(香港)當值顧問大使安排及培訓

10 Jan 2026

為配合安利企業家(ABO)積極開拓市場、發展個人事業、培育優秀團隊及推廣企業品牌,安利公司為各ABO度身訂造當值顧問大使培訓,從而提升當值大使之專業服務質素和水平。

(一) 2024-2025年合資格當值顧問大使過渡安排

所有2025年合資格當值顧問大使,如在2024年9月至2025年10月內曾達至一個銀章月份(Q月)或以上,其當值資格會自動順延至2026年12月31日,而無需參與本年度當值培訓。符合以上當值資格者將於12月8日以短訊及 Amway Hub推送訊息確認。*

*如12月8日未收到有關訊息,可於辦公時間內致電2969 6351與業務部黃惠蓮(Waike)聯絡。


(二) 2024-2025年非合資格當值顧問大使培訓安排

所有於2025年合資格當值顧問大使的銀章及以上ABO,可參加本年度當值顧問大使培訓。

報名連結按此

截止報名日期:2025年12月14日(星期日)

 

1028_DD_Duty_Training_table_revised3.jpg

所有參加者必須完成培訓並考試合格才獲當值資格!
備註:

#考試的形式為20題多項選擇題,合格為答對15題或以上。

1.所有參加培訓課程的ABO必須完成培訓及通過考試才獲當值資格。

2.當值顧問及助手必須為香港/澳門居民,具備流利粵語溝通能力。

3.合資格大使將獲發「安利顧問大使」當值名牌,當值名牌將寄存於購貨中心以便當值時使用。

4.由於鉑金(Platinum)及以上人數眾多,每戶合資格之顧問大使,每年將獲安排約2個當值時段。

5.安利公司保留最終決定權。

問:我如何得知自己是否2024-2025年合資格當值大使?

答:2024-2025年合資格當值大使將於12月8日收到短訊及 Amway Hub推送訊息確認。

問:如果我2024-2025年已合資格當值,今年還需要再上培訓嗎?

答:如在2024-2025年是合資格當值大使,並且於2024年9月至2025年10月內曾達至一個銀章月份(Q月)或以上資格,本年度將不需再上培訓,而你的當值資格會自動順延至2026年12月31日。符合當值資格者將於12月8日收到短訊及 Amway Hub推送訊息確認。

問:如果我已完成上年當值大使培訓及通過考試,但2024年9月至2025年10月未達銀章及以上資格,今年還需要再上培訓嗎?

答:因當值大使培訓對象是銀章及以上領導人,抱歉今年未能邀請你參與當值培訓,如下年已達銀章及以上資格,屆時將可再參與培訓。

Whatsapp

Login

Please login to save your article

Delete

Are you sure?

Do you really want to delete this bookmark list? This process cannot be undone

Confirm

Edit

Create

Delete

Are you sure?

Do you really want to delete this bookmark list? This process cannot be undone

Loading...